爱电气官网 买放心产品,就上爱电气

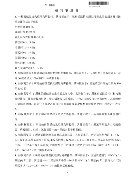
一种耐低温抗光照尼龙绑扎带

2016 © 爱电气商城 V1.0 Enterprise 加载时间:0.02秒